汽车检测与维修技术专业
一、专业简介
本专业面向汽车后市场,培养能够从事汽车机电维修、汽车服务咨询、汽车性能检测等技术岗位工作的理论基础实、动手能力强、职业素养高,具有社会责任感和创新创业意识的汽车检测与维修技术专业复合型高技能人才。
本专业成立于2004年,为省级专业综合改革试点专业、省级卓越人才教育培养计划专业、省级骨干专业,师资力量强,拥有省级优秀教学团队、省级示范实训中心。
二、培养目标
本专业培养思想政治坚定、德技并修、全面发展,适应滁州地区汽车产业发展需要,面向汽车后市场,汽车性能检测、维修服务领域,具有诚信品质、敬业精神、责任意识,具备良好的职业道德、较强实践能力素质,掌握现代汽车构造及工作原理,先进检测维修设备操作方法等知识和技术技能,能够从事汽车机电维修、售后服务咨询、汽车性能检测、汽车钣金喷涂等岗位工作的理论基础实、动手能力强、职业素养高,具有社会责任感和创新创业意识的汽车检测与维修技术专业复合型高技能人才。
三、就业目标
汽车检测与维修技术专业学生毕业后主要就业方向可分为:汽车服务企业、汽车制造企业及汽车其他相关单位。
汽车服务企业包括汽车4s店和汽车维修服务企业,主要可从事相应的技术岗位如:机电维修技师、钣金修复技师、车损理赔员、汽车维修质检员、汽车性能检测员、汽车配件管理员、售后服务顾问、汽车销售顾问等。
汽车制造企业可以从事汽车检验、试验、制造与调试等工作岗位。
汽车其他相关单位可从事汽车保险理赔、汽车事故估损、二手车评估与销售、汽车性能检测等工作岗位。
我院汽车检测与维修技术专业往届毕业生中不少学生已成为滁州车辆性能检测站、一汽大众、一汽奥迪、宝马、奔驰、上海大众、福特、比亚迪等知名品牌4s店的项目经理和维修技师。
四、主干课程
专业基础课程主要有机械制图、AutoCAD、汽车机械基础、汽车电工电子基础、汽车文化、互换性与测量技术、新能源汽车技术等;专业核心课程主要有汽车发动机构造与维修、汽车底盘构造与维修、汽车电器设备与维修、汽车车载网络技术、汽车维修业务接待、汽车检测与故障诊断技术等;专业拓展课程主要有汽车使用与保养、汽车电控技术、汽车车身修复与涂装技术、智能网联汽车技术、旧车鉴定与评估、新能源汽车构造原理与检测维修等。
五、实验实训条件
1.校内实训
为了提升汽车检测与维修技术专业学生的实践动手技能,学校成立了与专业学习相关的两个省级示范实训中心:机械实训中心,可用于本专业学生的钳工、焊工、车工实训教学;汽车实训中心,下设发动机拆装实训室、底盘拆装实训室、汽车钣喷实训室、汽车电器实训室、智能网联汽车综合实训室、安全认知及电驱动故障检测实训室、新能源汽车关键技术综合实训室、整车故障检测维护实训室等实训室,可用于本专业的本专业学生的汽车机电维修、电气维修、钣金涂装等方面实训教学。




2.校外实训
另外学校与滁州周边多家品牌汽车4s店开展了校企合作,可送学生去进行教学见习、跟岗实习、岗位实习、毕业实习。
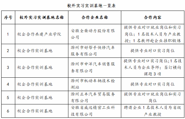
校外主要实习基地基本情况
校外实习实训基地一览表




六、师资团队
本专业现有专业课教师30人,其中专任教师23名,校内兼课,校外兼职教师7人。教授1人,副教授6人,讲师10人,其中拥有汽车维修技师资质6人,高级技师2人,博士4人。师资队伍中,省级教学名师2人,省级教坛新秀3人。汽车检测与维修技术专业教学团队为省级专业优秀教学团队。
本专业教师获得专业相关发明专利6项,实用新型专利30多项;近年来主持省级、院级各类教科研项目20余项;教师参加各类比赛、指导学生参加各类技能大赛获得省级奖项多个。










七、专业特色
汽车检测与维修专业人才培养特色主要表现在:
1.强化实践教学,专业核心课程理实一体化教学
针对核心课程建立了发动机拆装实训室,底盘拆装实训室,汽车电器实训室,汽车检测实训室,直接将核心课程教学和实训相结合,将课程教室搬到实训室,采取核心课程教学模式采取理实一体的教学模式,强化实践教学。
2.注重技能培养,课堂教学与技能鉴定相结合
依托学院成教部的技能鉴定站和汽车系机械行业委员会技能鉴定点,加强学历教育与职业资格证书的沟通,使学生在取得学历证书的同时获得相应的职业资格证书,实行“双证书”制度。
3.校企合作、工学结合的人才培养模式
利用“校企合作、工学结合”的人才培养模式,来加强和企业的联系,弥补学院设备和师资的不足,促进本专业实训基地的建设,提升专业教师的技能水平。
八、优秀学子
黄礼兵,2005级(2007届)汽车检测与维修技术专业学生现任滁州一汽奥迪4s店技术总监。
李爱鹏,2007级(2010届)汽车检测与维修技术专业毕业生,在滁州机动车辆检测站办公室主任。
姚福磊,2007级(2010届)汽车检测与维修技术专业毕业生,毕业后在一汽大众4s店任售后经理5年,2015年自主创业,创办滁州好帮手汽车快修服务有限公司,担任总经理。
申露露,2010级(2013届)汽车检测与维修技术专业学生现任滁州申洋汽车销售服务有限公司总经理。
九、联系方式
滁州职业技术学院 5号楼 5401
专业负责人:贾会星 手机:13855022465